Ein Algorithmus Rap
Das waren jetzt einige Handlungsabläufe. Wir fragen uns, was diese Vorgangsbeschreibungen alle gemeinsam haben.
Einen Handlungsablauf oder eine Vorgangsbeschreibung nennen wir in der Informatik einen Algorithmus.
Ein Rap mit Tanzchoreografie
Wir sehen uns ein Beispiel eines Algorithmus-Raps, das heißt von einem Lied mit einer Tanzchoreografie, an.
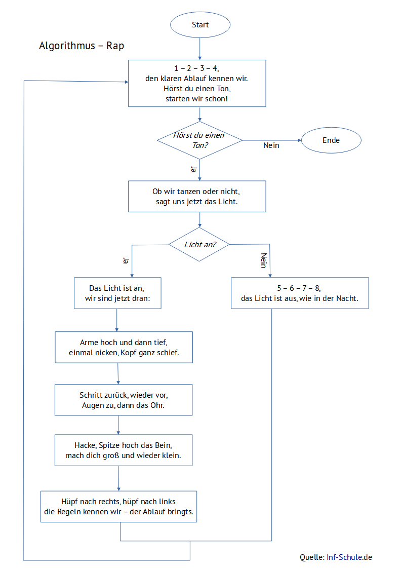
Folge den Regeln
Bevor ihr diesen Algorithmus-Rap singt und tanzt, müsst ihr einen Spielleiter oder eine Spielleiterin festlegen, um einen Ton (wie z.B. Pfeifen, Klangschale, ...) zu machen und das Licht an- oder auszuschalten.
Folgt den Pfeilen in dem folgenden Flussdiagramm, um im Rap zu entscheiden, welche Strophe gesungen wird:
(Das Flussdiagramm könnt ihr hier auch als PDF herunterladen)
